Aller au contenu
Unihockey Club Payerne
Bienvenue chez les Cochons Rouges
Accueil
Le club
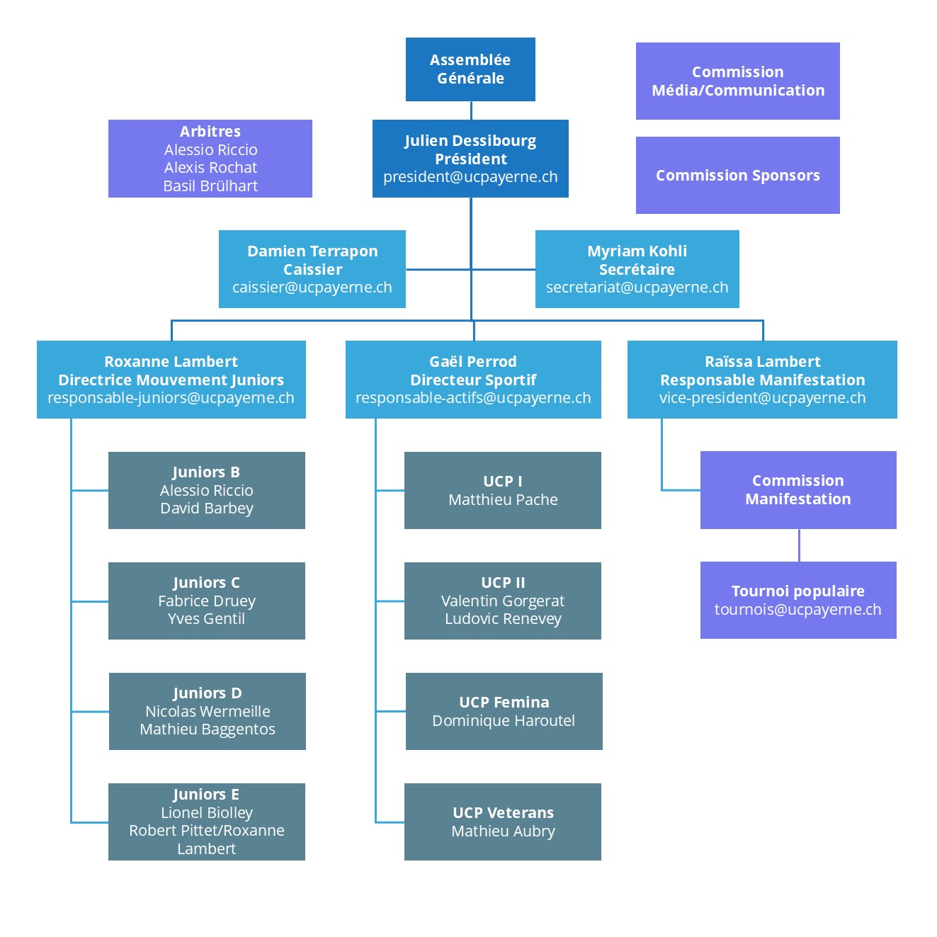
Contacts /Organigramme
Les Statuts
Les équipes
UCP I
UCP II
UCP Femina
UCP Vétérans
Moudon GT
Juniors B
Juniors C
Juniors D mixte
Juniors E mixte
Actualités
Résumés des matchs
Actualités des réseaux
Le coin presse
Évenements
Coupes
Tournois
Partenaires de l’UCP
Boutique
Locations
Projet Floorball Broye
Rechercher :
Contacts /Organigramme
© 2026 Unihockey Club Payerne
Design par ThemeBoy